Coordonnées des professeurs ressources TSA
| Circonscription ASH nord-Isère : Amandine Michel ressourceTSA38NORD [at] ac-grenoble.fr |
Coordonnées PR TSA Circonscription ASH sud-Isère : ressourceTSA38SUD [at] ac-grenoble.fr 04 76 74 78 61 |
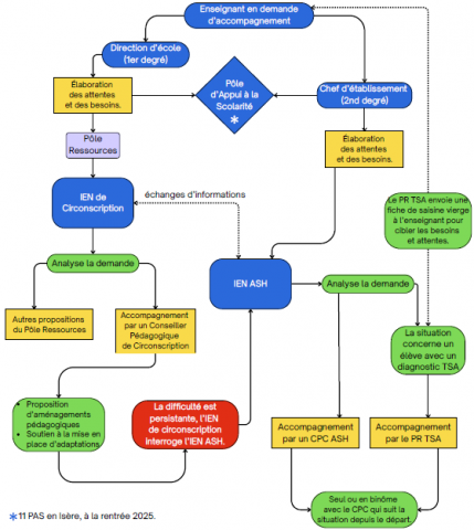
Qui ?
- Pour tout enseignant de l’Isère du premier ou du second degré,
- concerné par la scolarisation d’élèves avec Troubles du Spectre de l’Autisme,
- en appui des équipes pédagogiques et des équipes de circonscription,
- en partenariat avec les pôles ressources, les services médico-sociaux et hospitaliers, les praticiens libéraux,
- en lien avec les Enseignants Référents pour la Scolarisation des élèves en situation de Handicap.
Comment ?
L'IEN ASH interpelle le Professeur Ressource TSA qui se met en lien avec la direction d'école ou d'établissement pour l'accompagnement à la scolarisation d'un élève porteur de TSA.
Interventions possibles sous forme :
- d’entretiens
- d’échanges téléphoniques
- d’observations en classe
- d’envoi de ressources
- de rencontres avec les différents partenaires...
Quelles missions ?
Conseiller et accompagner les personnels.
Intervenir dans le cadre de la formation.
Co-construire des ressources pour l'accessibilité des apprentissages.
